山東:消防技術服務機構從業人員資格核查情況通報
來源:山東省消防救援總隊
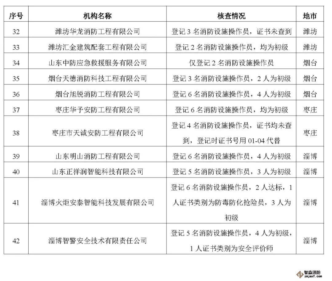
近日,山東省消防救援總隊辦公室通報了對消防技術服務機構從業人員資格核查情況:
-
共核查309家消防技術服務機構、2365名從業人員,有154家機構從業人員達標;
-
44家機構高級消防設施操作員人員數量不足,基本達標;
-
111家機構中級消防設施操作員數量不達標,其中43家機構中、高級消防設施操作員達標人數不足2人,嚴重不符合要求;
-
151名從業人員申報信息經核查證書不屬實或證書類別比符合要求。
存在問題:
1、部分機構惡意登記、違規從業。《消防技術服務機構從業條件》要求一個機構應有2名注冊消防工程師、6名消防設施操作員,但有27家企業登記的人數不滿足要求。
2、部分機構未認真核查資格證書。本次核查的2365名從業人員,151名從業人員證書信息不屬實,占總數的6.4%,有的證書信息網上查詢不到,有的證書類別不符合要求,查詢結果是育嬰員、烹調師、架子工、秘書,有的申報等級是中級、查詢結果是初級。
3、部分機構不掌握從業條件要求。《消防技術服務機構從業條件》要求“取得消防設施操作員國家職業資格證書的人員不少于6人,其中中級技能等級以上的不少于2人”,國家職業技能標準《消防設施操作員》要求4級以上人員方可從事消防設施檢測維修保養職業,部分項目的維修保養應由3級(高級)消防設施操作員操作完成。
附:通報原文



























蘇州智淼消防主營:應急管理部發布最新消防檢測儀器設備全套配備、防雷檢測裝置,火災現場勘查箱、消防監督檢查驗收箱、消防測試煙槍、試水裝置、建筑消防設施檢測箱、電氣防火檢測設備等,消防檢測設備網址:http://www.humadex.cn/;電話:18910580194(何經理)
推薦文章
- 高壓細水霧+氣體滅火聯動程序,一文吃透
- 消防總隊回復:持結業證值班需承擔什么法律責任?
- 【消防安全管理25項記錄】從日常到應急全面覆蓋
- 知名企業“消防控制室無人值班”被罰4000元!
- 12月一批消防新規即將施行,涉及多個省市與行業領域
- 《文化旅游建筑消防設計技術要點》之暖通專業(含防排煙)
- 司法部《行政執法人員行為準則》全文:嚴禁越權執法、不作為、慢作為
- 氣體滅火系統管道管件材質要求
- 室內消火栓、室外消火栓的保護距離是直線距離還是行走距離
- 14個強制性國家標準發布!覆蓋消防管理、火災探測報警、消防器具配件、防火涂料等重點領域






蘇公網安備32058102002157號