國務院發文!北京將取消施工圖審查或縮小審查范圍;告知承諾制、設計人員終身負責制……
文章出處:http://www.humadex.cn/責任編輯:消防檢測設備人氣:發表時間:2021-10-20 12:25
國務院發文!北京將取消施工圖審查或縮小審查范圍;告知承諾制、設計人員終身負責制……


國務院關于同意在北京市暫時調整實施有關行政法規和經國務院批準的部門規章規定的批復
國函〔2021〕106號
北京市人民政府,商務部、司法部:
你們關于在北京市暫時調整實施有關行政法規和經國務院批準的部門規章規定的請示收悉?,F批復如下:
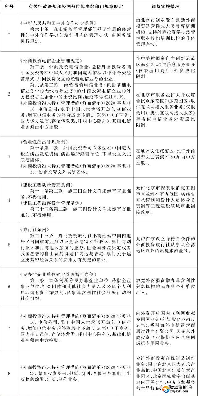
一、按照《深化北京市新一輪服務業擴大開放綜合試點建設國家服務業擴大開放綜合示范區工作方案》,同意自即日起在北京市暫時調整實施《中華人民共和國中外合作辦學條例》、《外商投資電信企業管理規定》、《營業性演出管理條例》、《建設工程質量管理條例》、《建設工程勘察設計管理條例》、《旅行社條例》、《民辦非企業單位登記管理暫行條例》、《外商投資準入特別管理措施(負面清單)(2020年版)》的有關規定(目錄附后)。
二、國務院有關部門、北京市人民政府要根據上述調整,及時對本部門、本市制定的規章和規范性文件作相應調整,建立與深化北京市新一輪服務業擴大開放綜合試點建設國家服務業擴大開放綜合示范區工作相適應的管理制度。
三、國務院將根據深化北京市新一輪服務業擴大開放綜合試點建設國家服務業擴大開放綜合示范區工作情況,適時對本批復的內容進行調整。
四、自本批復印發之日起,《國務院關于同意在北京市暫時調整實施有關行政法規和經國務院批準的部門規章規定的批復》(國函〔2019〕111號)停止執行。
附件:國務院決定在北京市暫時調整實施的有關行政法規和經國務院批準的部門規章規定目錄
國務院
2021年10月8日
(此件公開發布)
附件
國務院決定在北京市暫時調整實施的有關行政法規和經國務院批準的部門規章規定目錄

蘇州智淼消防主營:應急管理部發布最新消防檢測儀器設備全套配備、防雷檢測裝置,火災現場勘查箱、消防監督檢查驗收箱、消防測試煙槍、試水裝置、建筑消防設施檢測箱、電氣防火檢測設備等,消防檢測設備網址:http://www.humadex.cn/;電話:18910580194(何經理)
上一篇:實用!圖文并茂的消防施工“錯題本”! ??|??下一篇:全文強制!住建部發布《既有建筑維護與改造通用規范》,2022年4月1日起實施
此文關鍵字:
推薦文章
- 關于消防安全評估設備操作說明詳解
- [精品]氣體滅火系統的使用控制和安全要求
- 消防安全檢測裝備箱
- 消防監督檢查工具箱
- 消防工程檢測箱
- 自動噴水系統、消火栓系統功能檢測箱
- 電氣消防安全檢測工具箱
- 火場現場勘查儀器箱
- 公安派出所消防監督檢查驗收箱
- 應急管理部消防監督檢查箱



![[精品]氣體滅火系統的使用控制和安全要求](/uploads/allimg/200614/1_061422115IA5.jpg)


